根据《中华人民共和国著作权法》及《最高人民法院关于审理涉及计算机网络著作权纠纷案件适用法律若干问题的解释》的规定,本网站声明:凡本网转载作品,转载目的在于传递更多信息,并不代表本网赞同其观点和对其真实性负责,转载信息版权属于原媒体及作者。我们力所能及地注明初始来源和原创作者,如果您觉得侵犯了您的权益,请通知我们,我们会立即删除改正。如因作品内容、版权和其它问题需要同本网联系的,请在30日内进行。
一:什么是3.0饮料时代
我国饮料市场发展迅速,但目前仍然处于满足解渴需求、拼口感的1.0饮料和宣传营养成分泛健康概念的2.0饮料时代。宝锐力®饮料是基于精准营养设计,采用健康作用机理清晰、作用因子含量明确的食品原料进行研究转化,并且能够接受消费者的检索、识别、检验的3.0饮料。可以预期,随着宝锐力®的市场推广和示范效应,必将彻底颠覆人们对食品的传统认知,让健康产品不再仅仅停留于宣传内容和概念,而是能够经受住消费者对其科学性、可靠性的识别和检验,推动中国食品饮料行业进入3.0时代!
二:什么是萝卜硫苷和Nrf2
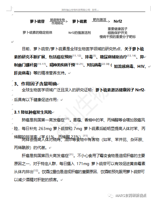
萝卜硫苷是存在于十字花科植物中的一种天然活性成分,在西兰花芽和种子中含量最高。1992年由美国科学院院士首次发现其防癌活性(被评为20世纪100大科学发现之一),中国卫计委2017年第7号公告批准含萝卜硫苷13-20%的西兰花种子水提物为新食品原料。
Nrf2是存在于人体几乎所有细胞中的转录因子,可激活500多种具有细胞保护功能的基因转录,对Nrf2作为“细胞保护开关”机制的阐明预示着营养科学的一个新范式,很可能成为医学史上最不寻常的治疗和最非凡的预防性突破,在未来,调控Nrf2可能是促进健康的最重要方式。
萝卜硫苷可通过植物黑芥子酶或者人体肠道菌群作用转化为萝卜硫素(体内发挥作用的最终形态,性质不稳定),激活Nrf2进而发挥健康保护作用。萝卜硫素是迄今为止,人类在可食植物中发现的Nrf2最强激活剂之一,其体内生物利用度也极高,是理想的细胞保护性生物因子。
萝卜硫素除了靶向调控Nrf2,显著激活人体II相解毒酶和抗氧化酶表达,从而清除致癌污染物和自由基等;还能通过NF-κB等其他多种机制起到慢病干预和健康促进作用。萝卜硫素所表现的良好前景使其成为全球研究热点,关于萝卜硫苷/萝卜硫素对人体健康作用的论文已经有2000多篇,全球范围内开展的相关临床试验也多达100多项,包括抑制幽门螺杆菌、糖尿病辅助干预、精神类疾病干预等。
三:什么是幽门螺杆菌(HP)
幽门螺杆菌(Hp)是一种微厌氧,寄生在胃内的细菌,黏附于胃粘膜及细胞间隙,目前我国幽门螺杆菌(Hp)感染率约60%, 幽门螺杆菌(Hp)感染是目前最明确的胃癌发生危险因素。
幽门螺杆菌(Hp)携带人群7亿,主要在餐桌上传播,易感人群多,诱发肠胃病是一级致癌物,一人感染全家易感染!
社交植物饮料——宝锐力®简介:
福山生物是天然活性产物——萝卜硫苷应用领域的国内龙头企业,在该细分领域持续深耕8年,掌握萝卜硫苷多项关键核心技术,包括萝卜硫苷原料种源筛选、规模化种植、工业化分离提取以及产品转化应用等各环节的核心技术,并申请中国发明专利6项,已获授权1项,国际专利(PCT)优先权1项,被中国市场学会食药同源工作委员会确定为“萝卜硫苷产业中心”。宝锐力®是国内首款以萝卜硫苷为主要营养成分的植物饮料,具有成分明确(萝卜硫苷35mg/罐)、含量稳定、医学临床证据充足等优势。所含萝卜硫苷/萝卜硫素成分在全球生物医学界被深入研究长达28年,萝卜硫苷可通过人体肠道菌群或植物黑芥子酶转化为萝卜硫素,靶向激活体内健康促进因子Nrf2,上调超过500个具有细胞保护作用(如抗氧化、解毒、抗炎、增强线粒体功能、调节免疫等)基因的表达,促进人体健康、长寿。关于萝卜硫苷/萝卜硫素对人体健康作用的论文已经有2000多篇,全球范围内开展的针对不同适应症的相关临床试验也多达100多项,均为正面或中性结果。
国家高新技术企业-深圳福山生物简介:
深圳福山生物科技有限公司是一家致力于营养靶向干预产品研发和转化的国家高新技术企业,业务覆盖营养靶向干预领域从创新研发、生产转化到市场营销的全产业链,并与北京大学药学院、深圳大学倪嘉缵院士团队建立了高水平战略合作。公司掌握 “食品营养靶向设计与精准制造” 核心技术,已申请发明专利39项,获得授权12项。构建了全球最大的有机硒小分子药物先导化合物库,申请发明专利24项。上市产品知因果素TM正在进行多项临床试验,包括用于精神疾病降险的III期临床(NCT03932136),这也是迄今为止,唯一有据可查的国内营养干预产品直接进入III期临床的产品。2020年5月,福山生物以成立8年来在营养靶向干预领域的开创性研发创新积累为基础,进行健康产品快消化实践,推出专注大众健康的社交植物饮料宝锐力®,并将于2021年3月上市专注于运动后恢复的植物基运动饮料种子选手®,填补全球运动饮料细分功能领域的空白。
深圳福山生物科技有限公司是2021中国功能食品大会独家黄金赞助商同时也是本次大会唯一会议指定用饮料,将会给千余位参会代表无限量提供本款基于精准营养设计的全球独家萝卜硫苷饮料!产品咨询和代理服务,请联系13121517956,为您对接服务
一年一度的“中国功能性食品大会”汇聚业内顶级专家、龙头企业等千余位功能食品界代表,共议科技创新、产品创新、市场趋势、政策标准等,搭建科研、原料、终端、经销商等全产业链对接合作平台,具有我国功能食品产业发展风向标、信息面宽且产业链长等特点的品牌会议,引领我国功能性食品产业规范发展。
在此,我们诚挚的邀请您出席本次大会,共聚人脉、共享资源、共谋发展!
一、大会形式:特邀报告、专题论坛、新成果与新产品展览
二、会议规模:约1000人,报告80位,展位70个
三、会议目的:推动中国功能性食品产业健康发展
四、组织机构
主办单位:FFC中国功能性食品大会组委会
联合主办:国家功能食品工程技术研究中心
北京市营养源研究所
陕西省功能食品工程技术研究中心
北京味康食品科技交流中心
协办单位:江苏大学食品与生物工程学院
江苏省农业科学院农产品加工研究所
南京农业大学食品科学技术学院
南京财经大学食品科学与工程学院
山西省名优土特新产品协会
北京舜甫科技有限公司(大会冠名)
深圳福山生物科技有限公司(黄金赞助)
执行单位:北京金玖盛国际会展有限公司
时间:2021年4月22-24日(22日周四,报到、布展)
地点:江苏省 南京市 白金汉爵酒店
(会议场地1400平米,展区面积1000平米)
六、大会内容
1、后疫情时代全球功能性食品市场现状与趋势;
2、健康中国战略和国民营养计划解读;
3、特殊医学用途配方食品研发与法规及注册申报;
4、保健食品评审新规与新法规标准。
5、专题论坛
2021年4月23日下午,同时召开4场分论坛
(1)特殊医学用途配方食品科技创新及产业发展;
(2)益生菌科技创新与产业发展;
(3)生物活性肽科技创新与产业发展;
(4)功能食品原料/配料开发与应用;
2021年4月24日上午,同时召开4场分论坛
(5)食品营养与人体健康;
(6)海洋资源功能性食品开发与产业发展;
(7)药食同源及天然产物开发与产业发展。
(8)新品开发与新技术
(1)提高免疫力、改善睡眠、肠道、运动、血糖、血脂、抗氧化等功能性食品开发与创新;
(2)绿色、低碳、智能、纳米技术等新技术研究与应用;
(3)食品营养成分提取、分离、纯化技术及装备;
(4)食品营养成分及安全检测分析技术及装备。
6、新技术、新成果、新产品展览展示。
七、论文征集
1、论文范围:食品营养、功能食品及配料开发应用、功能因子提取分离、生物技术、分析检测、加工新技术、新工艺等均可。
2、论文要求:文字数3000-6000字,文件格式为 word 文档。具体内容包括:论文题目、作者姓名、工作单位、通讯地址、邮政编码、电话、论文摘要、关键词、正文、主要参考文献,请提交至电子信箱:1121607579@qq.com。
3、截止时间:论文投稿截止2021年4月12日,以稿件收到时间为准。
八、费用标准
1、1800元/人,学生1200元/人,包括会议费、资料、会议期间用餐等。
2、收款单位
户 名:北京金玖盛国际会展有限公司
开户行:中国工商银行北京永定路支行
账 户:0200280609200037316
九、联系方式
联系人:孙岳
电 话:13121517956(微信同号)
邮 箱:1121607579@qq.com
FFC 2021中国功能性食品大会”专家委员会
特邀嘉宾(排名不分先后)
陈 卫 中国工程院院士,江南大学校长/教授
徐 娇 国家卫生健康委食品安全标准与监测评估司食品营养处处长
丁钢强 中国疾病预防控制中心营养与健康所所长/主任医师
王凤忠 中国农业科学院农产品加工研究所所长/研究员
鲁 军 中国食品发酵工业研究院副院长/研究员
涂宗财 江西师范大学副校长/教授
专家委员会(排名不分先后)
刘建书 陕西省功能食品工程技术研究中心主任/中国食品药品企业质量安全促进会功能食品分会会长
陈 洁 江南大学食品学院教授/博士生导师,江南大学国家功能食工程技术研究中心常务副主任
何 梅 北京市营养源研究所副所长
邹小波 江苏大学食品与生物工程学院学院院长/教授
张连富 江南大学食品学院教授/博士生导师,江南大学食品营养与功能食品工程技术研究中心主任
陆文伟 江南大学食品学院副研究员,国家功能食品工程技术研究中心副主任
闫文杰 北京联合大学保健食品功能检测中心主任/副教授
尹雪斌 国家功能农业科技创新联盟理事长/南京恒宝田功能农业产业研究院院长/研究员
赵谋明 华南理工大学食品科学与工程学院教授 /广东华肽生物科技有限公司董事长
彭先武 安利(中国)日用品有限公司技术法规及研发总监
唐 健 无限极(中国)有限公司研发总监
李文军 雀巢健康科学(中国)有限公司
首席医学官
韩军花 美赞臣大中华区婴幼儿营养研发总监/原国家食品安全风险评估中心研究员
欧 凯 杭州娃哈哈集团食品科学研究院饮料研究所所长
迮晓雷 汤臣倍健科技中心微生态研究和应用科学家
任宪峰 内蒙古蒙牛乳业(集团)股份有限公司总监
龙口巌 (yán) 信三得利商贸有限公司健康食品事业部营销&品牌整体管理副部长
赵玲玲 健合集团成人营养及护理用品业务单元(ANC)研发负责人
桂 敏 光明乳业研究院研发总监
唐立新 象龟健康上海有限公司独家顾问
庞振国 高级工程师 加多宝(中国)饮料有限公司品管总经理
曹翠峰 浙江养生堂天然药物研究所有限公司研发专家
孙春华 江苏隆力奇生物科技股份有限公司总监
孙 峰 宝健(中国)有限公司生产供应链总监
董志忠 中粮集团有限公司(中粮营养健康研究院 营养与代谢中心)技术总监
崔大涛 如新(中国)日用品保健品有限公司法规部总监
孙春华 江苏隆力奇生物科技股份有限公司总监
杨 宏 陕西力邦临床营养有限公司研发总监
陈俊江 旺旺集团研发中心总处长
孙桂菊 东南大学公共卫生学院营养与食品卫生系教授,国家市场监督管理局保健食品审评专家/卫健委新食品原料审评专家
殷腊生 肽赛利(武汉)多肽研究所所长
朱 婧 北京市营养源研究所功能评价中心 主任/博士
牟海津 中国海洋大学食品科学与工程学院副院长/教授
闵伟红 吉林农业大学食品科学与工程学院院长/教授
桑亚新 河北农业大学食品科技学院院长/教授
张柏林 北京林业大学生物学院副院长/教授
赵余庆 沈阳药科大学功能食品与葡萄酒学院教授/辽宁省天然产物现代分离与工业化制备工程技术中心主任
刘新旗 北京工商大学食品与健康学院教授
周中凯 天津科技大学食品工程与生物技术学院副院长/教授
于寒松 吉林农业大学食品科学与工程学院副院长/教授
白卫滨 暨南大学理工学院副院长/研究员
刘静波 吉林大学食品科学与工程学院教授
田 洋 云南农业大学食品科学技术学院 院长/教授(食药同源资源开发与利用教育部工程研究中心主任 )
姜毓君 东北农业大学食品学院 教授/院长
方 勇 南京财经大学食品科学与工程学院院长/教授
于志鹏 渤海大学食品科学与工程学院 副教授/研究生导师
李 斌 沈阳农业大学食品学院/科学技术发展研究院副院长/教授
康立宁 吉林省农业科学院农产品加工研究所所长/研究员
李大婧 江苏省农业科学院农产品加工研究所副所长/研究员
徐玉娟 广东省农科院蚕业与农产品加工研究所所长/研究员
宣 朴 四川省农业科学院农产品加工研究所所长/研究员
聂少平 南昌大学食品学院院长/教授
刘光宪 江西省农业科学院农产品加工研究所副所长/副研究员
吴启川 台湾著名食品专家大叶工学院食品科学/敎授
张国强 安徽工程大学生物与食品工程学院副院长/教授
赵一鹤 云南省林业和草原科学院林产工业研究所 所长/研究员
於洪建 天津科技大学 新农村发展研究院副院长
丁旭初 北京舜甫科技有限公司董事长
随着会期临近,会逐渐增加专家数量,每周五更新增加的专家名单.(最后发言专家总数会达到80位)
2020年9月26日,2020中国功能性食品创新大会在烟台开幕,来自全国功能食品领域 的 科研机构、原辅料企业、终端加工企业等 550 位代表参会。(疫情期间有将近600参会人员,难能可贵!)
大会共安排 53 场专家报告,分别以特邀报告 + 四个专题论坛+ 展览展示+ 晚宴交流 + 参观考察等形式举行 。就国家大健康战略、法规标准、产业趋势、技术创新、产品创新等内容进行了交流,为企业产品创能力新提供了参考依据,为科企合作、成果转化、产业链对接提供平台,达到了交流 + 合作的预期目的。
30 家单位现场展示了新技术、新产品、新装备
晚宴交流,为参会代表提供更多横向交流的机会
会后,组织代表参观了烟台新时代健康产业公司技术检测中心、生产车间及产品体验中心
往届报告嘉宾(部分)
根据《中华人民共和国著作权法》及《最高人民法院关于审理涉及计算机网络著作权纠纷案件适用法律若干问题的解释》的规定,本网站声明:凡本网转载作品,转载目的在于传递更多信息,并不代表本网赞同其观点和对其真实性负责,转载信息版权属于原媒体及作者。我们力所能及地注明初始来源和原创作者,如果您觉得侵犯了您的权益,请通知我们,我们会立即删除改正。如因作品内容、版权和其它问题需要同本网联系的,请在30日内进行。

Copyright©2018-2020 道地药材网 版权所有
运营中心:北京市朝阳区东三环南路96号农业农村部农机总站
电话:010-87385567 备案号:豫ICP备2022000073号-3
